- Telegram
- Viber
- ВКонтакте
- Скопировать ссылку
Droid Tesla

ОС
Android
Категория
Симуляторы
Разработчик
Язык
Английский
Дата обновления
24 августа 2019
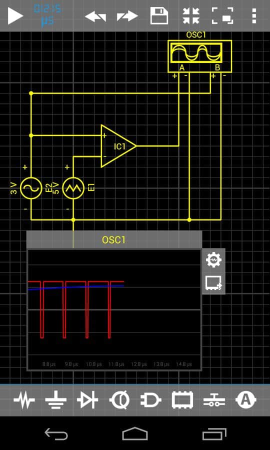
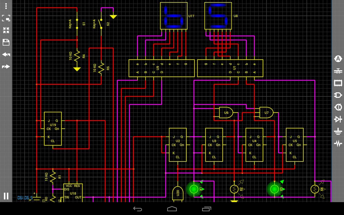
Droid Tesla – великолепный симулятор электрической цепи для андроид устройств. Вы сможете моделировать различные устройства, используемые в интегральных схемах.
Симулятор DroidTesla использует действующий закон Кирхгофа (KCL), формирует матрицы в соответствии с KCL. Использует алгебраические методы, итерационный алгоритм Ньютона-Рафсона, численные методы интеграции, предлагает трапециевидные методы интеграции и многие другие методы для моделирования устройства.
Для андроид - это единственный в своем роде SPICE-симулятор. Внешний вид программы максимально приближен к тому, что можно увидеть в оболочках типа OrCAD на ПК.
DroidTesla имитирует:
- Resistor
- Capacitor
- Inductor
- Potentiometer
- Light Bulb
- Ideal operational amplifier
- Bipolar junction transistor (NPN PNP)
- MOSFET N-channel depletion
- MOSFET N-channel enhancement
- MOSFET P-channel depletion
- MOSFET P-channel enhancement
- JFET N and P
- PN Diode
- PN Led diode
- PN Zener diode
- AC current source
- DC current source
- AC voltage source
- DC voltage(battery) source
- CCVS - current controlled voltage source
- CCCS - current controlled current source
- VCVS - voltage controlled voltage source
- VCCS - voltage controlled current source
- Square wave voltage source
- Triangle wave voltage source
- AC ampermeter
- DC ampermeter
- AC voltmeter
- DC voltmeter
- Two channe oscilloscope
- SPST Switch
- SPDT Switch
- Voltage controlled switch
- Current controlled switch
- AND
- NAND
- OR
- NOR
- NOT
- XOR
- XNOR
- JK flip-flop
- 7 Segment Display
- D flip-flop
- Relay
- IC 555
- Transformer
- Graetz Circuit
Рейтинг приложения
Оценка редакции
Оценка 1 пользователей
Требования к v6.0
- Версия ОС: Android 2.2+
- Интернет: не требуется
- Требуется свободного места: 30 Mb
Скачать игруDroid Tesla
v6.0 Pro
- Сохраните свои проекты в облаке, видны только вам
Голосов: 0
v5.0 Pro





















![[forgotten] How much is your life worth](https://pdacdn.com/photo/th_maxresdefault-1-_13.jpg)













Комментарии к Droid Tesla на Android
Чтобы оставлять комментарии,
пожалуйста авторизуйтесь.
Очень крутая программа
большой плюс на фоне других большое поле работы
Я хоть и программист,но всё же скачаю и поковыряюсь,ибо программа и вправду занимательная ))
Это прога для электрика, полезна да и расчитать нагрузку на сборку сети можно.Прежде чем колдовать с техникой в приложение схему испытать.
Да фиг его знает .__.
Физики и технари качаем,не стесняемся!